Цена:
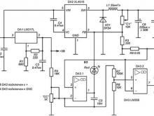
Модуль представляет собой импульсный понижающий преобразователь, предназначенный для зарядки аккумуляторов в режимах CV (постоянное напряжение) и СС (постоянный ток), а также для питания светодиодов.
технические характеристики:
1.Входное напряжение 6-38 В постоянного тока.
2.Выходное напряжение регулируемое 1.25-36 В постоянного тока.
3.Выходной ток 0-5 А (регулируемый).
4.Мощность в нагрузке до 75 ВА.КПД более 96%.
5.Имеется встроенная защита от перегрева и короткого замыкания в нагрузке.
6.Размеры модуля 61.7х26.2х15 мм.
7.Масса 20 грамм.
CV — регулировка выходного напряжения
СС — регулировка макс. тока
D2 — красный светодиод горит, если I вых. = установленному значению (режим стабилизации тока)
D3 — синий светодиод горит, если I вых. > 9% от установленного значения ( в случае использования в качестве ЗУ, сигнализирует об окончании заряда)
D3 — зелёный светодиод горит, если I вых. < 9% от установленного значения



